お知らせ
12.292025
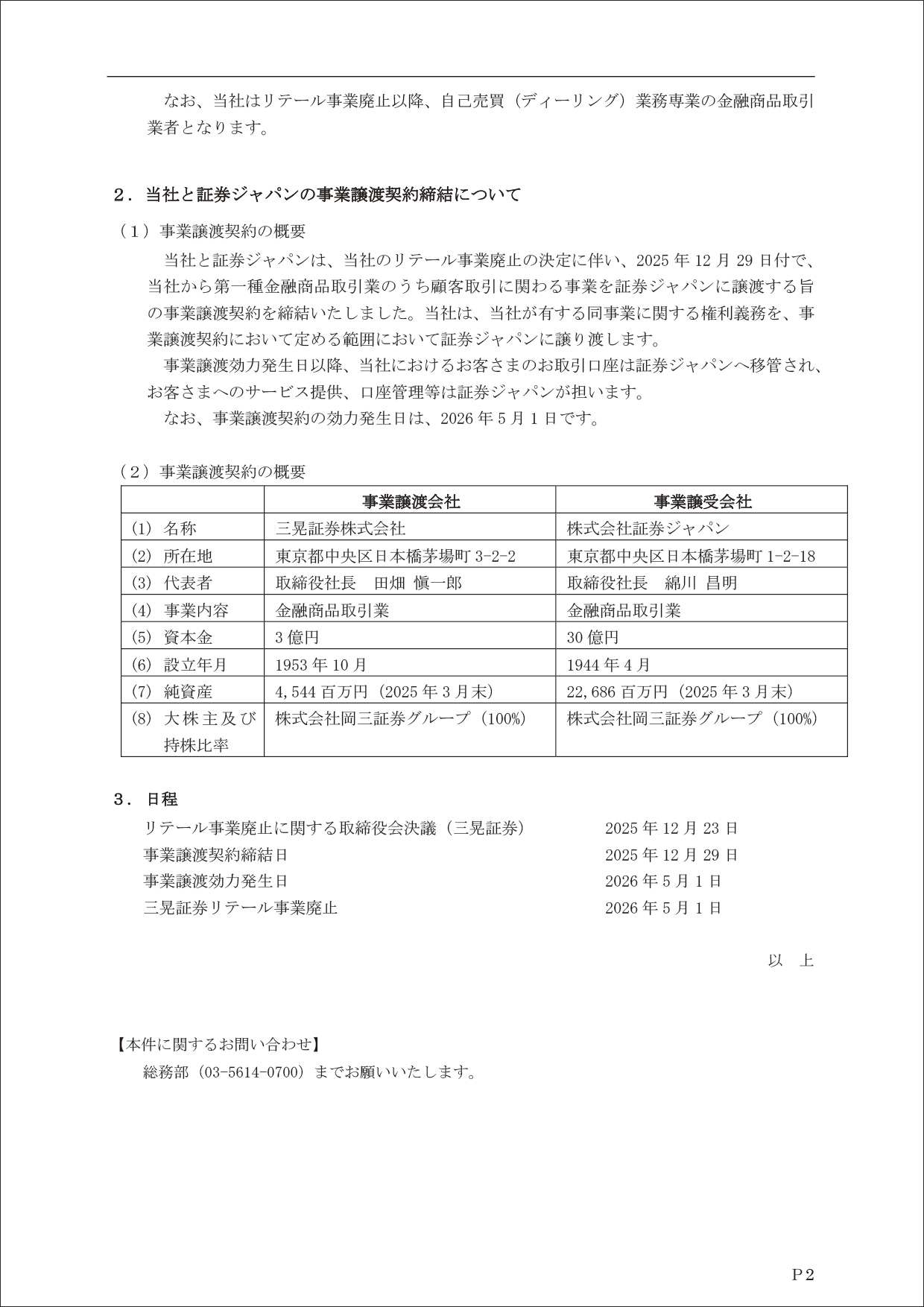
当社のリテール事業廃止及び株式会社証券ジャパンとの事業譲渡契約締結に関するお知らせ
最近のお知らせ
-
2026/3/25
-
2026/1/30
-
2025/12/29
-
2025/12/23
-
2025/10/31
-
2025/9/24
12.292025
2026/3/25
2026/1/30
2025/12/29
2025/12/23
2025/10/31
2025/9/24
Copyright © 三晃証券株式会社